Organisms
This organism has 12 curated pathways:
Japanese rice pathways
This page lists all pathways relevant to Japanese rice.
Download pathways by species in any of the following formats: GPML, GMT or SVG.
Table FiltersThis organism has 12 curated pathways:
- Beta-alanine biosynthesis - WP2207
- Biotic stress response gene network - WP4364
- Cardiolipin biosynthesis - WP2208
- Geranylgeranyldiphosphate biosynthesis II (plastidic) - WP2211
- Methylerythritol phosphate pathway - WP2212
- Momilactone biosynthesis - WP2209
- Oryzalexin S biosynthesis - WP2210
- Polar auxin transport - WP2940
- Seed development - WP2199
- TCA cycle (plant) - WP3009
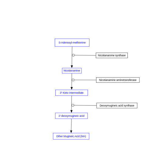
- The biosynthetic pathway of mugineic acid family phytosiderophores (MAs) in graminaceous plants - WP5596
- Ureide biosynthesis - WP617