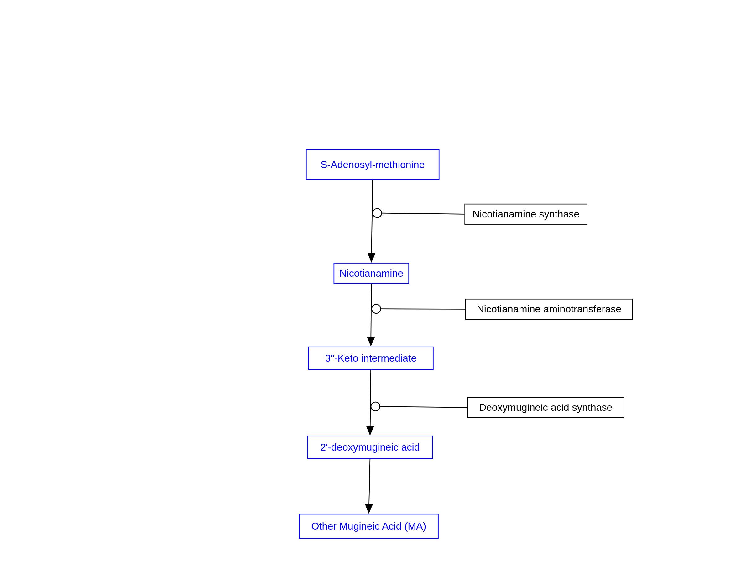
The biosynthetic pathway of mugineic acid family phytosiderophores (MAs) in graminaceous plants (WP5596)
Oryza sativa
Biosynthetic pathway of mugineic acid family phytosiderophores. Deoxymugineic Acid Synthase
For a description of pathway objects, see the WikiPathways Legend.
Authors
Yonesora56 and Egon WillighagenActivity
Discuss this pathway
Check for ongoing discussions or start your own.
Cited In
Are you planning to include this pathway in your next publication? See How to Cite and add a link here to your paper once it's online.
Organisms
Oryza sativaCommunities
Annotations
Pathway Ontology
amino acid metabolic pathwayLabel | Type | Compact URI | Comment |
---|---|---|---|
S-Adenosyl-methionine | Metabolite | chebi:67040 | |
Nicotianamine | Metabolite | chebi:17721 | |
Other Mugineic Acid (MA) | Metabolite | chebi:25427 | |
Nicotianamine synthase | GeneProduct | uniprot:Q0DSH9 | |
Nicotianamine aminotransferase | GeneProduct | uniprot:A0A0P0VI36 | |
Deoxymugineic acid synthase | GeneProduct | uniprot:Q10PE7 |