Authors
This author initiated 2 original pathways:
This author contributed to 11 pathways:
This author contributed to 11 pathways:
Duan
Communities
Pathways
This author initiated 2 original pathways:
This author contributed to 11 pathways:
This author contributed to 11 pathways:
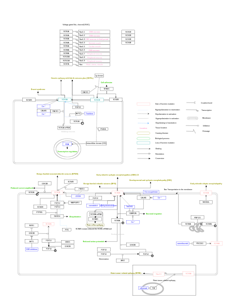
- Sodium channel in Epilepsy - WP5598 (Homo sapiens)
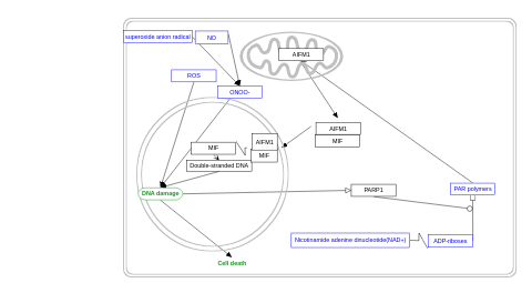
- Parthanatos cell death signaling pathway - WP5585 (Homo sapiens)
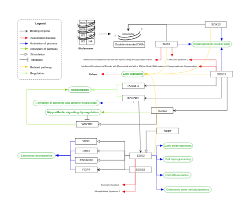
- SOX genes and their influence on neurogenesis and neurodevelopmental disorders - WP5568 (Homo sapiens)
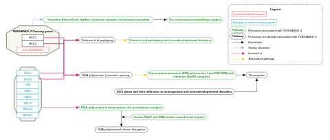
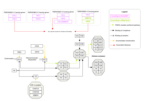
- Tessadori-Bicknell-van Haaften syndrome 3 overview pathway - WP5575 (Homo sapiens)
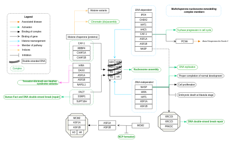
- Tessadori-Bicknell-van Haaften syndrome variants: nucleosome assembly - WP5573 (Homo sapiens)
- The nucleosome remodelling complex - WP5572 (Homo sapiens)
- Telomere end packaging and neurodevelopmental disorders - WP5567 (Homo sapiens)
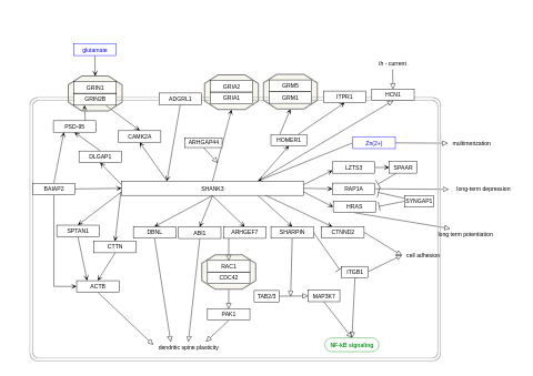
- SHANK3 pathway involved in Phelan McDermid syndrome - WP5566 (Homo sapiens)
- Human Fact complex and DNA double-strand break (repair) - WP5564 (Homo sapiens)
- RNA-polymerase II transcription: the preinitiation complex - WP5563 (Homo sapiens)
- 15q13.3 copy number variation syndrome - WP4942 (Homo sapiens)