2-phenylethanol biosynthesis (WP5587)
Saccharomyces cerevisiae
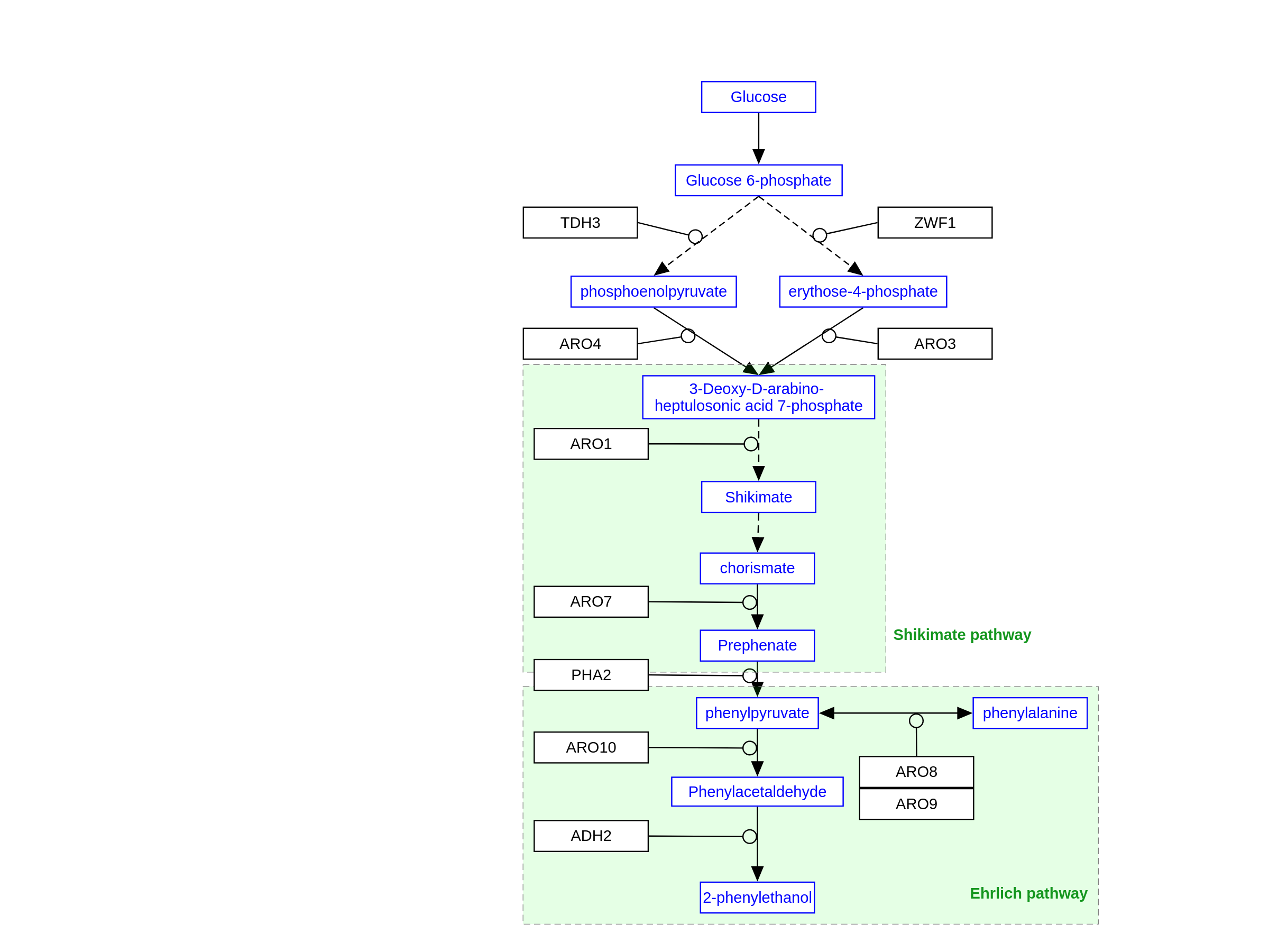
For a description of pathway objects, see the WikiPathways Legend.
Authors
FujitaActivity
Discuss this pathway
Check for ongoing discussions or start your own.
Cited In
Are you planning to include this pathway in your next publication? See How to Cite and add a link here to your paper once it's online.
Organisms
Saccharomyces cerevisiaeCommunities
Annotations
Label | Type | Compact URI | Comment |
---|---|---|---|
phenylalanine | Metabolite | chebi:58095 | |
Shikimate | Metabolite | chebi:16119 | |
chorismate | Metabolite | chebi:29748 | |
Prephenate | Metabolite | hmdb:HMDB12283 | |
phosphoenolpyruvate | Metabolite | chebi:58702 | |
Phenylacetaldehyde | Metabolite | hmdb:HMDB06236 | |
Glucose | Metabolite | chebi:4167 | |
erythose-4-phosphate | Metabolite | chebi:48153 | |
3-Deoxy-D-arabino-heptulosonic acid 7-phosphate | Metabolite | chebi:18150 | |
2-phenylethanol | Metabolite | chebi:49000 | |
Glucose 6-phosphate | Metabolite | hmdb:HMDB01401 | |
ARO9 | GeneProduct | ensembl:YHR137W | |
ARO4 | GeneProduct | ensembl:YBR249C | |
TDH3 | GeneProduct | ensembl:YGR192C | |
ARO3 | GeneProduct | ensembl:YDR035W | |
ARO10 | GeneProduct | ensembl:YDR380W | |
ZWF1 | GeneProduct | ensembl:YNL241C | |
ARO7 | GeneProduct | ensembl:YPR060C | |
ARO1 | GeneProduct | ensembl:YDR127W | |
PHA2 | GeneProduct | ensembl:YNL316C | |
ADH2 | GeneProduct | ensembl:YMR303C | |
ARO8 | GeneProduct | ensembl:YGL202W |
References
- Screening of High-Yield 2-Phenylethanol Producing Strain from Wild-Type Saccharomyces cerevisiae and Optimization of Fermentation Parameters. Zhang C, Fan T, Wang Z, Yu J, Guo X, Jiang W, et al. Foods. 2025 Jul 11;14(14):2444. PubMed Europe PMC Scholia